ÀÖÓãleyuƾ½è׿ԽµÄ×ÔÖ÷Ñз¢ÊµÁ¦Óë´´ÐÂÇý¶¯Á¦ÍÑÓ±¶ø³ö£¬Èٵǡ°2022ÔÁ¸Û°Ä´óÍåÇøÆóÒµ´´ÐÂÁ¦°ñµ¥¡ª¡ª´´Ð³ɾͰñ¡±£¬¹«Ë¾¶Ê³¤¼æ×ܲÃÀÏÈÉú»ñÆÀ¡°´´ÐÂ׿ԽÈËÎï°ñ¡±ÈÙÓþ³ÆºÅ¡£
¡°´´Ð³ɾͰñ¡± ¼°¡°´´ÐÂ׿ԽÈËÎï°ñ¡±
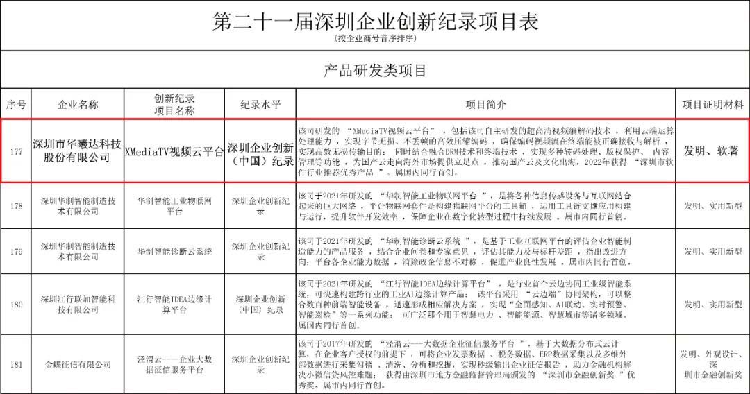
ͬʱ£¬¹«Ë¾µÄXMediaTVÊÓÆµÔÆÆ½Ì¨ÏîÄ¿ÉϰñµÚ¶þʮһ½ì¡°ÉîÛÚÆóÒµ´´Ð£¨Öйú£©¼Í¼¡±¡£XMediaTVÊÓÆµÔÆÆ½Ì¨Êǹ«Ë¾ÃæÏòÈ«ÇòOTTÐÐÒµ´òÔìµÄÊÓÆµÔÆSaaSƽ̨£¬ÌṩOTT+ÖǻۼÒÍ¥ÒµÎñÈÚºÏÉú̬½â¾ö¹æ»®£¬Í¨¹ýÑ¡È¡ÔÆ+¶ËµÄ×éºÏ·½Ê½°´Ðè½Ã½ÝÅäÖã¬ÈÃOTTÔËÓªÉÌÒԽϵ͵ijõʼͶÈë¼±¾çÆô¶¯OTTÒµÎñ£¬Îª¹ú²úÔÆ×ßÏòº£±íÊг¡Ìṩ°²Éíµã£¬ÖúÁ¦¹ú²úÔÆ¼°ÎÄ»¯³öº£¡£
¡°ÉîÛÚÆóÒµ´´Ð£¨Öйú£©¼Í¼¡±
Õâ´Î£¬XMediaTV ÊÓÆµÔÆÆ½Ì¨Éϰñ¡°ÉîÛÚÆóÒµ´´Ð£¨Öйú£©¼Í¼¡±ÊǶԹ«Ë¾Èí¼þÑз¢ÊµÁ¦µÄÈϿɣ¬Í¬Ê±Ò²ÌåÏÖÁ˹«Ë¾¶ÔÑз¢Í¶Èë·½ÃæµÄÆ÷³Á¡£
ÔÚÔÁ¸Û°Ä´óÍåÇø½¨ÉèµÄ³ÁÒªÕ½Êõ»úÔµÆÚ£¬¹«Ë¾½«ÒÔÊг¡Îªµ¼Ïò£¬³ÖÐø¼ùÐÓװƽ̨+ÖÇÄÜÖÕ¶Ë+ÔÆ·þÎñ¡±µÄ·¢Õ¹Õ½Êõ£¬ÒÀ¸½5G¡¢VR/AR¼°ÔÆÃ½Ìå¼¼ÊõΪȫÇòÔËÓªÉÌÌṩµ±ÏȵÄÊý×ÖÊÓѶ¡¢ÖÇÄÜÁª½Ó¼°ÔÆ·þÎñÕûÌå½â¾ö¹æ»®£¬²¢ÏòÖǻۼÒÍ¥ÁìÓò³ÖÐøÍÆ¶¯£¬ÎªÔÁ¸Û°Ä´óÍåÇøµÄ¸ßÖÊÁ¿·¢Õ¹¹±Ï×Ò»·ÝÁ¦Á¿¡£
È«Çòµ±ÏȵÄAI HomeÕûÌå½â¾ö¹æ»®ÌṩÉÌ
ÓʼþµØÖ·£ºinfo@sdmctech.comµØÖ·£ºÉîÛÚÊÐÄÏÉ½Çø¸ßÐÂÔ°¿Æ¼¼ÄÏÊ®¶þ·18ºÅ³¤ºç¿Æ¼¼´óÏÃ19²ã